Izotope FXEQ is a multi-fx plugin that allows you to easily add effects to just the areas you want with needing complex routing and multiple plugins. Easily add reverb to the top end without blowing up the low-end, add a Chorus effect to just the mid frequencies without touching the sparkle of the top end, etc… etc…
iZotope FXEQ

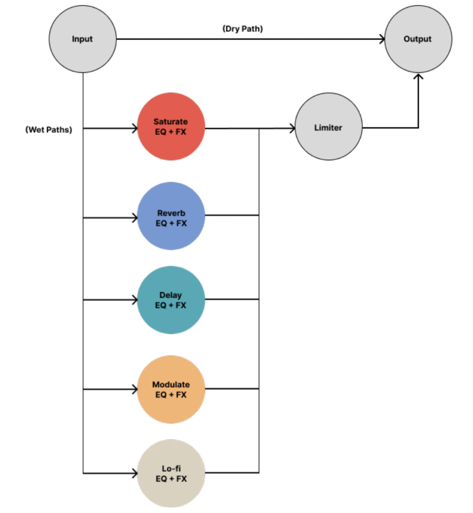
Included FX: Saturation, Reverb, Delay, Modulation, Lo-Fi. Plus, each of the effects have different modes for different types of each effect. You can add up-to 6 Bands per Effect and change the EQ filter type, gain, Q, and frequency.
Parallel Processing

The effects are setup in Parallel (not serial) so you don’t have to worry about a reverb affecting your delay or chorus for example.
There is also a built-in ‘FX ONLY‘ button which is useful if you want to use FXEQ on a Send/Bus.
VIDEO
Get a free fully functioning 10-day trial by installing the Izotope Plugin Portal and installing the FXEQ Demo
➡️BUY

More Awesome Stuff
Bogren Digital AmpKnob UBER METAL – Album Ready Guitar Amp Plugins (Engl Savage & Diezel VH4)
IK MULTIMEDIA ARC ON•EAR – Headphone Correction and Virtual Mix Room
IK Multimedia ARC Studio and ARC X – Full Review